Achieving resiliency through integrated design
The latest report on climate change from the United Nations’ Intergovernmental Panel on Climate Change (IPCC) indicates that our planet is warming faster than anticipated and is now on track to hit 1.5°C above preindustrial levels by early to mid-2030. What does that mean for the built environment? The world doesn’t end if we go past 1.5°C. However, every additional tenth of a degree makes extreme weather, sea level rise, and climate impacts on nature and people worse. Resilient design is becoming an imperative.
Planning for and responding to the effects of adverse shocks and stresses is typically what architects and engineers have always thought of as good standard design practices. These are generally defined by local building codes or through best practices. However, predicting future conditions raises a different set of challenges. Many localities have started to introduce new requirements for design parameters to account for climate change. For example, the District of Columbia recently published “Resilient Design Guidelines” to provide agencies, planners, owners, architects, and engineers guidelines for increasing the resilience of both new construction and renovations for buildings and other infrastructure. In general, the buildings and infrastructure at the greatest risk are those in vulnerable regions that are more likely to experience the effects of severe environmental changes.
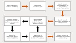
The following steps provide insight into the assessment, evaluation, pricing, and integration process that helps deliver more sustainable, resilient projects:
1. Assess risk exposure and prioritize risk.
Both the design team and owner should be active participants during this process and provide insight regarding insurance and disaster recovery. At a minimum, code requirements for basic threats such as wind, fire, earthquakes, and flooding must be met. This process should also include a preliminary evaluation of shocks (hurricanes, earthquakes, heat waves, flooding, etc.), stresses (sea level rise, global warming, increased pollution, etc.), and their impact on infrastructure. Going deeper, it is important to identify areas where predictive measures can evaluate future climactic conditions.
For example, FEMA defines both 100-year and 500-year flood zones. Notably, FEMA’s flood modeling does not consider increased precipitation or sea level rise expected due to climate change, which could be upwards of six to seven feet by the year 2100 in some highly populated coastal areas.
Keeping new buildings out of flood hazard areas will eliminate or reduce the costs and environmental impacts of repairs and renovations resulting from flooding. Prioritizing risks from “most likely to occur” to “least likely to occur” over the asset’s lifespan can help identify vulnerabilities and assess prospective consequences.
2. Evaluate mitigation alternatives.
Develop adaptive, alternative measures that consider feasibility, ability to recover, continuity of operations, sustainability, effectiveness in mitigation, and life cycle cost. This step includes considering the costs to continue the operations and maintenance of each strategy and compare it to the costs of the first resilience measures.
Some examples of discipline-specific mitigation measures may include:
- Architectural: Site selection, placement, and elevation for storm resilience, wet and dry floodproofing for storm resilience, higher roof albedo and better building insulation for extreme heat resilience, higher wind rated roofs.
- Electrical: Elevation of switch gear and equipment to accommodate flooding/sea level rise, watertight sealing of duct banks, conduits, or other penetrations to a structure below the SLR DFE, whether vacant, occupied, or abandoned, for storm resilience to mitigate pathways for floodwater intrusion, power redundancy, location of emergency generators and fuel supply.
- Civil: Vertical alignment of roadways and railways to accommodate sea level rise, drainage capacity to manage increases in precipitation and/or sea level rise, adjustment of hydraulic grade line to accommodate sea level rise, watertight manhole covers and alternate venting for flooding/sea level rise.
- Mechanical: Equipment elevation to accommodate sea level rise, system redundancy for increasing frequency of extreme weather, stronger equipment supports for wind loads, submersible pumping systems for flooding/sea level rise, adaptation for water supply pressure drop during power outages, drain sizing to manage increased precipitation.
3. Integrate resilient design strategies.
Develop resilient design alternatives for the project and engage stakeholders for evaluation and feedback.
4. Perform a cost/benefit analysis and adjust resilient strategies.
Perform a cost/benefit analysis to measure financial return on an investment relative to the investment’s cost. From there, if there are any solutions or cost/benefits that warrant strengthening, incorporate the upgraded solutions into the final design to lessen the chance of failure and increase recovery time. Adjust and reanalyze risk, levels of resilience, risk profiles, and threats.
Cost is always a factor and accounting for environmental unknowns may be prohibitive. It is rarely possible (or advisable) to plan and design for the worst-case scenario, with the exception of facilities like dams, where the consequences of failure could be catastrophic. However, designing buildings and infrastructure so they can adapt over time to varying physical and climatic conditions adds to their life cycle functionality. Cost/benefit analyses are key to striking the right balance.
5. Finalize your resilient design strategies.
Develop a resilient design project checklist and finalize the determined resilient design strategies. Despite the potential cost, a core benefit of designing buildings and infrastructure for greater resilience is the ability to withstand and quickly return to an acceptable level of service after experiencing an extreme event, making these strategies particularly valuable for certain project types and locations.
Designing for resiliency is not an exact science – it is an iterative process that requires careful judgement derived from a variety of local factors. By gathering input from agencies, planners, owners, architects, engineers, and emergency responders, you can develop the most informed design solutions for a more sustainable and resilient project.



